减数分裂交叉crossover,即减数分裂过程中染色体片段的相互交换,是遗传多样性的关键驱动因素。染色体的交叉是由程序性DNA双链断裂(DSB)引发的。虽然ATR激酶在DNA损伤信号传导中的作用是众所周知的,但其对交叉形成的影响仍未得到充分研究。

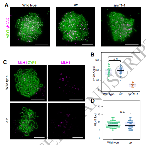
朱龙飞博士使用染色体间隔重组的测量和全基因组交叉作图,发现拟南芥(Arabidopsis thaliana)中的ATR失活导致显着的交叉重新分布,染色体臂中的交叉频率增加,着丝粒减少。通过分析偶线期磷酸化的H2A.X焦点证明交叉位置的这些全局变化不是由DSB数量的变化引起的。使用种子分型技术,朱龙飞发现与野生型个体相比,atr突变体中热点的使用大体保持不变。此外,atr突变体显示由两个独立途径引起的交叉次数没有变化,这意味着对交叉途径的选择没有影响。遗传相互作用分析表明,虽然atr的作用与MMS和紫外线敏感性81(MUS81),ZIPPER1(ZYP1),范可尼贫血互补组M(FANCM)和D2(FANCD2)无关,但atr和FANCD2之间的潜在机制可能相似。这项研究扩展了人们对ATR在减数分裂中的作用的理解,揭示了调节交叉分布的功能。

Plant cell是美国植物生物学家学会出版的生命科学领域学术刊物,影响因子10左右,在SCI植物类非评论性杂志中排名第一。(文/图:肖浩瑞;审核:周兵、贺根和)
全文链接:The Plant Cell, koae292, https://doi.org/10.1093/plcell/koae292